Страница 2 из 3
Re: OrangePiPC shield D6(9)MG-BODY
Добавлено: Вт ноя 07, 2017 10:16 pm
immortal
нашел ещё один баг, при подключении микросхемы DS2480 включать её надо RX-RX TX-TX ибо в даташите это не RX и TX микросхемы, а обозначены RX и TX контроллера, просто до конца даташит не почитал.
протестировал, ds2480 работает так же как и DS9490R, датчики температуры отлично цепляет удаленные.
Re: OrangePiPC shield D6(9)MG-BODY
Добавлено: Чт ноя 09, 2017 12:47 am
immortal
Проверена работа nrf24l01 на spi0
Аппаратный spi1 не выведен на гребенку gpio по этому для одновременного использования с rf69 думаю протестить spi0.1 или spi1 на других выводах
Re: OrangePiPC shield D6(9)MG-BODY
Добавлено: Пн ноя 13, 2017 9:38 pm
immortal
доделал шилд, протестировано и собран образ, не протестирована одновременная работа nrf24l01+ и RFM69, но выводы они используют разные порты шины SPI0, то есть nrf24l01+ использует SPI0.0, а RFM69 юзает SPI0.1
так же модуль nrf24l01+ выведен наружу.
изменения в шапке
Re: OrangePiPC shield (RPi) D6(9)MG-BODY
Добавлено: Сб дек 16, 2017 1:10 pm
immortal
в шапку добавлена плата расширения для RaspberryPi
Re: OrangePiPC shield (RPi) D6(9)MG-BODY
Добавлено: Пн янв 22, 2018 5:50 pm
vitar78
Есть у кого лишняя плата на продажу ?
чтоб не заказывать 10 штук или может скем то скооперироватся
Re: OrangePiPC shield (RPi) D6(9)MG-BODY
Добавлено: Пн янв 22, 2018 6:42 pm
immortal
vitar78 писал(а):Есть у кого лишняя плата на продажу ?
чтоб не заказывать 10 штук или может скем то скооперироватся
вот тут 10 штук
https://jlcpcb.com/ за 2$ c пересылкой.
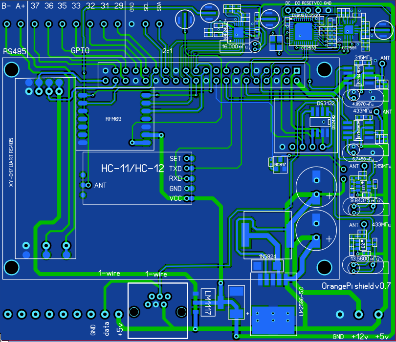
платы свободные есть, скоро будут более интересные с питанием от 12 вольт и zigbee на борту, плюс nrf24l01+ и rf315/433 МГц распаяны микросхемами на плату, исходник не проверен, но вроде должно всё работать.

- 194.png (246.51 КБ) 9273 просмотра
В формате gerber
Re: OrangePiPC shield (RPi) D6(9)MG-BODY
Добавлено: Пн янв 22, 2018 8:05 pm
vitar78
а заказывать общаком будете или каждый сам себе
Re: OrangePiPC shield (RPi) D6(9)MG-BODY
Добавлено: Пн янв 22, 2018 9:47 pm
dimonkos
Спасибо за труды))) Шилд получается отличный.
Небольшой оффтоп.
В результате экспериментов с платой OPi PC v 1.3 довел плату до выхода из строя

переполюсовкой. Вышли из строя стабилизаторы с маркировкой U4 и U5. Из схемы стало ясно, что это SY8008b. Распространенным аналогом является NCP1529, которые и применил для восстановления. В итоге плата ожила и заработала в штатном режиме. Но выяснился один "побочный" эффект - температура процессора держится в районе 30-32 градусов

На данной плате трудится Armbian 5.36 с установленным Asterisk и FreePBX. Возможно это мой частный случай, а возможно и нет

)) В любом случае надеюсь мой опыт поможет кому-нибудь

- 1.png (13.97 КБ) 9247 просмотров
Re: OrangePiPC shield (RPi) D6(9)MG-BODY
Добавлено: Вт янв 23, 2018 11:22 am
immortal
vitar78 писал(а):а заказывать общаком будете или каждый сам себе
так я 10 штук для пробы заказал и микросхемы на али, моя потребность на сегодня - 2 штуки. могу старую версию выслать, есть ещё пара, могу новую когда придет.
А вообще вот на это сейчас нацелен:
https://majordomo.smartliving.ru/forum/ ... =22&t=4955
Re: OrangePiPC shield (RPi) D6(9)MG-BODY
Добавлено: Вт янв 23, 2018 1:23 pm
vitar78
а поцене что получится, сколько старая и сколько новая